Abstract
Background: Treatment with anti-CD38 antibodies is a standard of care in newly diagnosed and relapsed/refractory multiple myeloma (MM). Clonal tiding and evolution as well as genomic heterogeneity are major drivers towards drug-resistant disease. However, modes of resistance to anti-CD38 directed therapies are currently unknown and might include loss of antigen expression and/or exhaustion of the immune system. We performed longitudinal single-cell multi-omic analyses of circulating tumor cells (CTC) and non-malignant cells to decipher clonal heterogeneity and tiding upon response and resistance to daratumumab (Dara)-based therapies in MM and plasma cell leukemia (PCL).
Methods: Peripheral blood mononuclear cells (MNCs) were isolated from 7 patients (PCL n=5, MM n=2) before and after exposure to Dara. Samples were collected at four different time points: 1. before administration of Dara (CD38-naïve). 2. Four days after first application of Dara (CD38-exposed). 3. After relapse from Dara (CD38-refractory). 4. After an additional line of non-CD38 targeted therapy following relapse from Dara. In total, we analyzed 17 PB samples. To demonstrate that results from PB are comparable to bone marrow (BM), four paired PB and BM samples were included (21 samples in total). MNCs were subjected to single cell RNA (scRNAseq), B-cell (scBCRseq), and T-cell receptor sequencing (scTCRseq). Surface protein expression was measured using a custom panel of 57 DNA-barcoded antibodies. Sequencing files were processed with CellRanger (10x Genomics) and data were analyzed with the Seurat toolkit for single cell sequencing. Cell types were annotated with SingleR based on the Human Primary Cell Atlas built-in references. ScRepertoire was used for longitudinal scTCRseq and scBCRseq data. Copy number variations (CNVs) in CTCs were detected with inferCNV, and cellular interactions were investigated with CellPhoneDB.
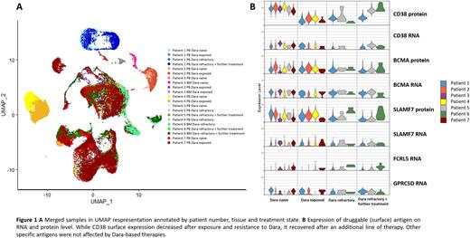
Results: In total, we sequenced 130.038 MNCs (PB: 108.236, range 414-8700/patient; BM: 21802, range 3375-8516/patient, Figure 1A). Malignant plasma cells were identified using scBCRseq and restricted light chain expression from scRNAseq. Even in MM patients without morphological evidence for CTC, we could identify and characterize single malignant plasma cells in PB. By inferring genome-wide CNVs from scRNAseq, we were able to characterize intra-patient genomic heterogeneity. Longitudinal tracking of CTC revealed tiding of clones characterized by distinct CNV profiles and transcriptomes upon Dara-exposure and resistance. Early transcriptional changes in CTCs upon Dara-exposure included inflammatory signaling (e.g. upregulation of IFI6, IFI35, IFIT1, IFITM1). Analysis of CD38 protein surface expression using DNA-barcoded antibodies showed significantly decreased levels after Dara exposure. To rule out that this might have resulted from competitive binding of the diagnostic antibody and Dara, we repeated analyses after discontinuing Dara and after application of a further line of therapy. In contrast to CD38 RNA expression, surface protein expression decreased significantly upon exposure and relapse, but recovered after an additional line of therapy. Expression of other druggable antigens (BCMA, SLAMF7, GPRCD5, FcRL5, Figure 1B) was not affected by treatment with Dara. Next, we investigated co-evolution of non-malignant cells. Longitudinal scTCRseq showed concomitant expansion and stagnation of TCRs. Receptor-ligand interaction analyses demonstrated that exposure to Dara resulted in significant differences in CD38-PECAM1-mediated interactions between CTCs with non-malignant B-cells and CD8+ T-cells. We detected recurrently increased immunosuppressive receptor-ligand interactions between malignant plasma cells and CD4+, CD8+, and regulatory T-cells via CD86-CTLA4 and NECTIN3-TIGIT axis upon Dara exposure.
Conclusion: We demonstrate that single-cell multi-omic analyses of PB provide a minimal invasive approach to study genomic heterogeneity and evolution of malignant plasma cells and non-malignant cells of the immune system. Longitudinal analyses reveal different patterns of response and resistance to targeted myeloma therapies and might affect future therapeutic decision-making.
Disclosures
Jentzsch:Novartis: Honoraria. Franke:Novartis: Honoraria; Pfizer: Honoraria; Jazz Pharmaceuticals: Honoraria; BMS: Honoraria; Incyte: Honoraria; Gilead: Other: Travel support; Takeda: Other: Travel support. Schwind:Novartis: Honoraria. Metzeler:Celgene/BMS: Consultancy, Honoraria, Research Funding; Daiichi Sankyo: Honoraria; Jazz Pharmaceuticals: Consultancy; AbbVie: Honoraria; Pfizer: Consultancy; Astellas: Honoraria; Novartis: Consultancy. Herling:Roche: Honoraria, Research Funding; Novartis: Honoraria, Research Funding; Jazz: Honoraria, Research Funding; Janpix: Honoraria, Research Funding; EDO-Mundipharma: Honoraria, Research Funding; Abbvie: Honoraria, Research Funding; Takeda: Honoraria, Research Funding. Vucinic:Novartis, Gilead Kite, Takeda, MSD, BMS Celgene, Abbvie, Amgen: Honoraria; MSD, BMS Celgene, Novartis, Gilead Kite, Takeda: Consultancy, Membership on an entity's Board of Directors or advisory committees; Sobi, BMS Celgene: Other: travel, accommodations, expenses. Platzbecker:BMS/Celgene: Honoraria; Abbvie: Honoraria; Jazz: Honoraria; Geron: Honoraria; Janssen: Honoraria; Silence Therapeutics: Honoraria; Takeda: Honoraria; Novartis: Honoraria. Merz:Janssen: Honoraria; BMS Celgene: Honoraria.
Author notes
Asterisk with author names denotes non-ASH members.

This feature is available to Subscribers Only
Sign In or Create an Account Close Modal